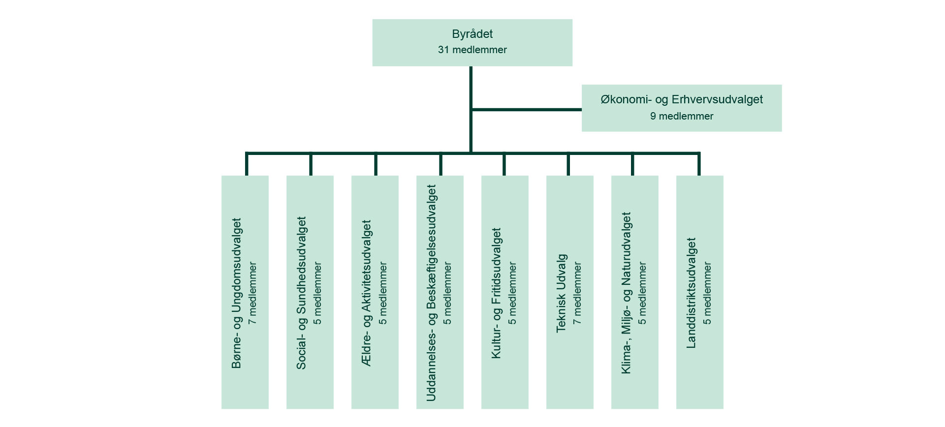
Den politiske organisering
Viborg Byråd består af 31 medlemmer. Borgmesteren er formand for byrådet samt Økonomi- og Erhvervsudvalget. Herudover varetager borgmesteren funktionen som øverste daglige leder af den samlede administration.


Udvalg
Byrådet har nedsat følgende udvalg:
- Økonomi- og Erhvervsudvalget
- Børne- og Ungdomsudvalget
- Landdistriktsudvalget
- Klima-, Miljø- og Naturudvalget
- Teknisk Udvalg
- Social- og Sundhedsudvalget
- Uddannelses- og Beskæftigelsesudvalget
- Ældre- og Aktivitetsudvalget
- Kultur- og Fritidsudvalget
Kompetencer og beslutninger
De enkelte udvalg varetager den umiddelbare forvaltning af en række opgaver, ligesom udvalget laver forslag og indstillinger til byrådet. Kompetencefordelingen mellem fagudvalg, Økonomi- og Erhvervsudvalg samt byrådet fremgår af styrelsesvedtægten.
Overværelse af byrådsmøder
Medier og borgere har lov til at overvære byrådsmøder, dog ikke dem der holdes for lukkede døre.